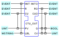
An instance of this Function Block type combines a resettable,
event-driven up-counter with a labeled display of its output value.
See the TESTBED_MVCL.HMI.COUNTERS
Device configuration for examples of its use.
An instance of this Function Block type combines a resettable,
event-driven up-counter with a labeled display of its output value.
See the TESTBED_MVCL.HMI.COUNTERS
Device configuration for examples of its use.