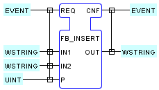
Upon the occurrence of an event at the
REQ
input, an instance of this FB type sets the
OUT
value to the result of inserting the value of the
IN2
input at the position immediately following the
P
-th character of the value of the
IN1
input, and then issues an event at the
CNF
output.
- Following the IEC
61131-3 convention, the index of the leftmost character position is
1. - If
P = 0, the result is the same as appending the value ofIN1to the value ofIN2. - If
P ≥ N, whereNis the number of characters inIN1, the result is the same as appending the value ofIN2to the value ofIN1.